
登录新浪财经APP 搜索【信披】查看更多考评等级
又一家上市公司被上交所开“罚单”。
2月4日,上交所发布《关于对江西沃格光电集团股份有限公司及有关责任人予以监管警示的决定书》,对沃格光电及时任董事会秘书予以监管警示,原因为公司相关信息发布不准确、不完整,风险提示不充分,可能对投资者决策产生误导。

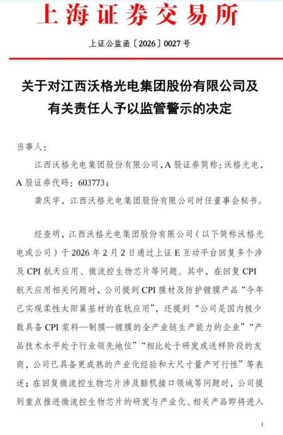
在监管警示决定书中,上交所查明,沃格光电2月2日通过上证E互动平台回复多个涉及CPI航天应用、微流控生物芯片等问题。其中,在回复CPI航天应用相关问题时,公司提到CPI膜材及防护镀膜产品“今年已实现柔性太阳翼基材的在轨应用”,还提到“公司是国内极少数具备CPI浆料—制膜—镀膜的全产业链生产能力的企业”“产品技术水平处于行业领先地位”“相比处于研发或送样阶段的友商,公司已具备更成熟的产业化经验和大尺寸量产可行性”等表述;在回复微流控生物芯片涉及脑机接口领域等问题时,公司提到重点推进微流控生物芯片的研发与产业化、相关产品即将进入量产出货阶段等表述。
沃格光电2月3日股价走势
相关内容发布后,2月3日,沃格光电股价涨停。经监管督促,该公司2月3日盘后提交披露说明公告称,公司航天CPI产品尚未实现量产、前述在轨应用仅涉及单颗卫星的柔性太阳翼,订单占营收不足0.1%,后续订单周期、规模及连续性具有不确定性。相关商业航天材料属于新兴细分领域,缺乏权威第三方排名,前述行业地位是公司在产业技术积累和应用反馈基础上的自主判断。公司主要为下游客户提供生物芯片所需的玻璃基板或基础结构件,不涉及芯片设计和制造,营收占比极小,无依据确认进入正式量产的具体时间,且产品应用场景为体外诊断,与脑机接口技术无关,亦无商业化销售收入。
上交所在监管警示书中表示,当前,“商业航天”“脑机接口”属于市场较为关注的热点概念,对公司股价和投资者决策可能产生较大影响。沃格光电发布相关信息,应当审慎、准确、客观,并充分提示不确定性风险,避免对投资者产生误导。公司在上证E互动平台中,回复的内容未能准确反映公司CPI产品、生物芯片相关玻璃基板产品的具体应用情况、发展阶段、销售规模及对公司整体经营情况的影响,也未就未来发展存在的不确定性等情况充分提示风险,经监管督促才发布公告予以说明,相关信息发布不准确、不完整,风险提示不充分,可能对投资者决策产生误导。
鉴于上述违规事实和情节,根据相关规则,上交所对沃格光电及时任董事会秘书予以监管警示,并要求公司结合决定书指出的违规事项,就公司信息披露及规范运作中存在的合规隐患进行深入排查,制定有针对性的防范措施,切实提高公司信息披露和规范运作水平。
记者梳理发现,今年以来,因上市公司在信息披露时存在不准确、不完整的情形,上交所已对天普股份(维权)、亚辉龙、英集芯、哈森股份、国科军工等多家公司开出监管警示的“罚单”。
校对:王蔚
海量资讯、精准解读,尽在新浪财经APP
配资天眼提示:文章来自网络,不代表本站观点。